设为首页
加入收藏
/* 2024年3月26日,应宣传部要求将站点导航功能隐藏掉 */
站群导航
主站首页
建筑工程学院
管理工程学院
信息学院
智能制造
国际商学院
艺术设计学院
东阳电大
学校内网
环境能源学院
国际学院
招生动态
招生计划
专升本
通知公告
招生计划
专业介绍
历年数据
咨询方式
提前招生
专业介绍
建筑工程学院
管理工程学院
信息学院
国际商学院
艺术设计学院
工艺美术学院
智能制造学院
体育学院
绿色智能制药学院
环境能源学院
人文学院
健康管理学院
招生章程
历年数据
招生热线
您的位置:
首页
>
专业介绍
>
艺术设计学院
>
本科专业
>
详细内容
本科专业
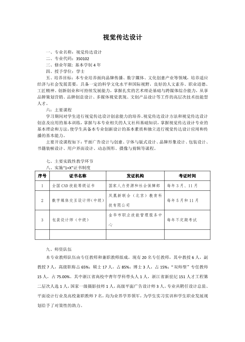
视觉传达设计
来源:
作者:
发布时间:2024-06-04
浏览次数:
次
【字体:
小
大
】
终审:艺术管理员
【打印正文】